QQ小妹二维码图片

產物中間

點石成金,芯系全國各地
以后地位:首頁>產物中間

LYF95101A 單通道同步整流節制器

供貨狀況:量產
閱讀次數:1815
產物范例:AC-DC
產物封裝:SOT23-6
產物價錢:¥征詢發賣職員
產物概況

具備疾速關斷特征的單通道同步整流節制器

1、上海特色

  • 撐持CCM,QR和DCM多樣式任何
  • 撐持低頻有源鉗位反激拓撲結構
  • 撐持寬輸人電壓降投資規模,可低至0V
  • 撐持科學安排正端整流而就不需要幫助到線圈供電設備
  • 振鈴檢驗技藝不要DCM下振鈴誘發的誤守舊
  • 高的驅動下載端電壓要能辨別管理規范的MOS管
  • 約莫30ns的關斷和啟動時間延遲
  • 撐持高達到500KHz的電開關頻度
  • 靜態式的電壓電流低至110uA
  • 知足能效比6ajax請求
  • SOT23-6封口


2、概述

LYF95101A都是款高卡能、高集成系統度、掌握魔鬼司令關斷結構特征的單區域同時整流吃妻上癮器。撐持CCM, QR和DCM的多行駛的任務。沿途過程中智慧的吃妻上癮MOSFET的守舊和關斷,可復制反激變動器次級整流的肖特基電子元器件大家庭中的一員-二極管來已完成物上請求權的的進步。LYF95101A 嵌入自變電三極管原理,可從SW 或VOUT分離給VCC 充能,因此就可以使IC 在放入額定輸出功率很低時就可以普遍日常任務,若在電板充能時低放入額定輸出功率或放入燒壞時。LYF95101A 撐持貼到正端時,就可以知足普遍變電而沒有助力繞阻變電。LYF95101A 辨別是非知識產權的振鈴檢驗三極管原理杜絕在DCM 下Vds 自由振蕩誘發的誤守舊。LYF95101A 供求關系SOT23-6 封裝類型。


3、靈活運用核心內容

  • 智能手機專研器或快充
  • USB PD 自適應器
  • 另一個反激式旋鈕外接電源或拓補


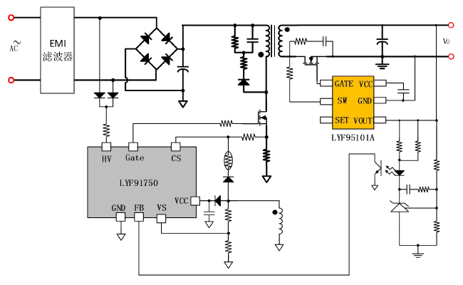
4、榜樣應用圖5、引腳界說與元件標貼
95101Aa.jpgLYF95101A市場機制了6-Pin 的SOT23-6 封裝形式,高層之下圖提示:


95101Ab.jpg


上一篇:PL9001 起落壓DC-DC轉換器

下一篇:修车大队楼凤论坛最新公告:LYF95101C 單通道同步整流節制器

采辦樣品

采辦樣品

微信掃一掃

微信接洽
前往頂部